Rss & SiteMap
炒邮网论坛 http://bbs.cjiyou.net/

猪是一种非常温厚可爱的动物,
它有着圆浑厚重的体态和气量宽广的胸怀。
《大学》云:“富润屋,德润身,心广体胖。”
猪憨厚老实,心宽体胖,
由于心中坦然无憾,所以身体舒泰安康,
福禄寿喜都会同时登门造访。


己亥年是中国传统猪年,
中国邮政从全国挑选出
50家与猪有关的原地邮局,
12月5日正式公布,
肥猪旺福
让原地邮局祝大家猪事顺利!
从12月5日12:00至12月23日17:00,
连续19天,
全国人民均可登录
中国集邮网厅原地邮局专区,
选购原地实寄封。
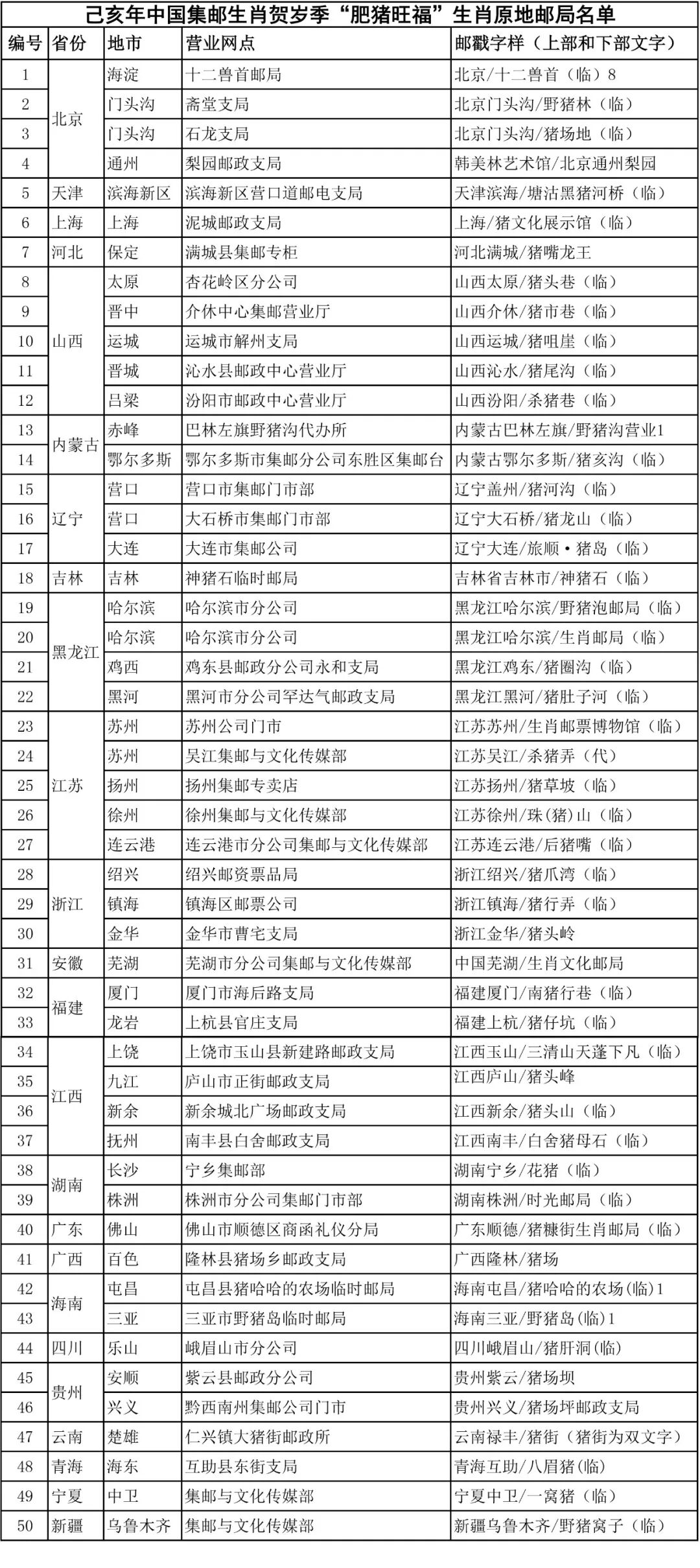
现在,就让我们了解一下这些分布在祖国各地的50家生肖原地邮局:

为方便操作
建议用户直接登录
中国集邮网上营业厅
http://jiyou.11185.cn/
进行购买

或扫描以下二维码打开原地邮局专区

扫描二维码之后,点击右上角,
选择在手机浏览器中打开链接,
或复制链接到PC端打开进行购买。

原地实寄封抢先看!







(内容来源:中国集邮总公司)